We are a patent attorneys office in Tokyo, serving as a representative of applicants for filing their trademark applications to the Japan Patent Office.
About Japanese Trademark System
The Japanese trademark system follows the registration principle that a trademark right comes into effect upon registration, and the first-to-file principle that grants a right to a trademark filed earlier.
Any trademark representing a product or service can be used in Japan. However, the use of the trademark by you cannot prevent other people/entities from using it, suggesting that the others may possibly register that trademark later. Upon registration of the trademark by the others, your continued use falls under the infringement of their trademark right, which might disallow you to use the trademark at worst. This applies also to one named by you first and used by you earlier, which is not necessarily protected unless registered. Therefore, it is highly recommendable to register the trademark you wish to use on continuous basis in Japan. In addition, we can take over the application for registration to which the notification of provisional refusal has been issued by the JPO under the Madrid Protocol.
Flow of Application
A general description of how to carry out application procedures for trademark registration is as follows:
1National Trademark Application except via the Madrid Protocol
Information to be submitted by applicants
Information related to the trademark (name and/or logo), the product/service for which the trademark is used or Classes of goods or services, and the name/address of the applicant. Note that no signed document such as Power of Attorney is required in principle at the time of application.
Drafting of Application Documents
Once all the required information is prepared, we will start drafting application documents.
Filing of Application with the JPO
As soon as the application documents are ready, we will file the application with the JPO, thereby being granted the status of “trademark registration pending” with an application number (e.g., 2016-012345).
2Search for Registered Trademarks
Applicants are encouraged to ask us to conduct a preliminary search for trademarks registered earlier using the database of the JPO. The results will be delivered in a week after request.
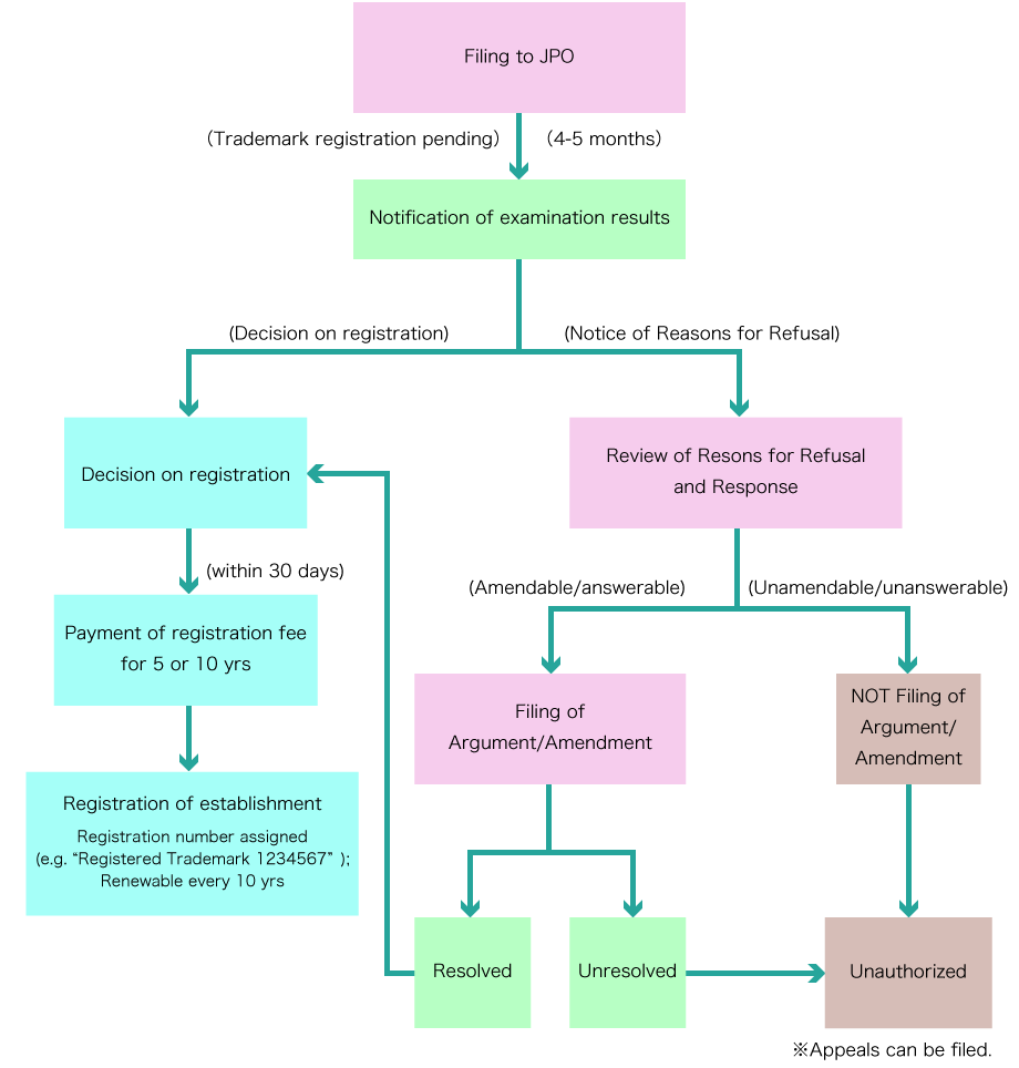
Flow after Application Filing to Registration
Screening Criteria at the Japan Patent Office
Trademark registration applications will be examined by the Examiner one by one at the JPO as to whether to grant its registration. Screening criteria are specified by law as follows:
A relevant trademark should not be a general name
As monopolization by a company/person of a general name representing a product/service prevents others from using it, which may cause trouble for their business dealings, such name is unacceptable for registration. In addition, a general name makes it difficult to identify who is the provider of a product/service, which is another reason for unacceptability for registration.
Still, many product/service names are equivocal whether they are judged to be general, or judgement may depend on judging subjects and respective eras they belong to. Accordingly, if an examination result refusing the application is unacceptable to an applicant, they are allowed to pose a counter-argument in the Written Opinion, which can lead to final registration.
Not against public order or morality
Not identical with or similar to names of public organizations, etc.
Not identical with or similar to other trademarks applied or registered earlier
A later registration application will be refused if identical or similar trademarks are applied or registered earlier, suggesting that the priority is integral to trademark registration.
Costs
1) Table: Costs for Japanese Trademark Registration (Regular Application)
| Class | Filing fee | Registration fee | Total | ||
| Our fee | Official fee | Our fee | Official fee | ||
| 1 Class | 35,000 JPY | 12,000 JPY | 20,000 JPY | 32,900 JPY (17,200JPY) | 99,900 JPY (84,200JPY) |
|---|---|---|---|---|---|
| 2 Classes | 65,000 JPY | 20,600 JPY | 30,000 JPY | 65,800 JPY (34,400JPY) | 181,400 JPY (150,000JPY) |
| 3 Classes | 90,000 JPY | 29,200 JPY | 40,000 JPY | 98,700 JPY (51,600JPY) | 257,900 JPY (210,800JPY) |
* Please contact us for the filing fees for 4 Classes or more.
* Fees for filing a priority claim (if any) is included.
* Registration fees in installments (for 5 yrs) are given in parentheses.
* Fees in JPY on the table will be actually charged in USD.
* Please note that extra fees may be charged for responses, except minor amendments, to the Office Action of the JPO.
* Please contact us for fees for responses to provisional refusal from the JPO under the Madrid Protocol (i.e., for taking over ongoing registration applications).
2) Search fees
| Class | Search fees | |
| Word marks | Design marks | |
| 1 Class | 30,000 JPY | 50,000 JPY |
|---|---|---|
| 2 Classes | 45,000 JPY | 65,000 JPY |
| 3 Classes | 60,000 JPY | 80,000 JPY |
* Please contact us for the filing fees for 4 Classes or more.
* Fees in JPY on the table will be actually charged in USD.